首 页
本馆概况
本馆简介
市图书馆学会
部门介绍
法人治理
楼层布局
“十三五”规划
交通指南
网站架构图
联系方式
信息发布
本馆动态
业内资讯
公益动态
读者服务
开馆时间
读者须知
办证须知
借阅规则
便捷服务
污损赔偿
常见问题
数字文献阅览
特色馆藏
馆藏图书
馆藏期刊
订购报纸
毕节名人
云读山水资源库
中华连环画
电子图书
电子期刊
中国知识资源总库
读者活动
讲座活动
主题活动
在线互动
信息咨询
网上咨询
在线咨询
视频阅览
毕节特色数字资源
毕节图书馆地方特色资源库
毕节政府信息查询服务平台
毕节地方文献数字资源(馆内访问)
毕节地方报纸数字资源(馆内访问)
毕节非物数据资源
现在是:
通知公告
通知/公告
您当前位置:
网站首页
>>
通知公告
>>
通知/公告
【
打印此页
】 【
顶部
】 【
关闭
】
上一篇:智能信息服务联盟平台建设中标(成交)结果公告
下一篇:智能信息服务联盟平台建设询价公告
友情连接
==公共图书馆 ==
中国国家图书馆
贵州省图书馆
==友情链接 ==
贵州大学图书馆
毕节市政府网
毕节试验区网
文化部网站
文化共享工程-国家数字文化网
数字图书馆推广工程官网
贵州省文化厅网站
==公共图书馆讲座联盟==
贵州数字图书馆
本馆概况
|
部门介绍
|
楼层布局
|
馆藏资源
|
交通指南
|
读者留言
|
联系我们
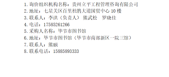
联系电话:0857-8237984 地址:贵州省毕节市碧阳大道一院三馆毕节图书馆
Copyright 2026 https://www.bijlib.com 版权所有 注:请使用IE6.0以上版本进行网页浏览
贵公网安备 52050202001263号
黔ICP备:16007332号-1
访问量:
127128465
现在是:2026-3-28 10:43:46
在线咨询
咨询热线
0857-8237984